Logo Море(!) аналитической информации!
IT-консалтинг Software Engineering Программирование СУБД Безопасность Internet Сети Операционные системы Hardware

Управление инцидентами

Страницы: предыдущая :: 1 :: 2 :: 3 :: 4 :: следующая

Оглавление

Ведущим решением для автоматизации управления инцидентами является IRP система от компании Security Vision. Эта система успешно внедрена в десятках крупных государственных и частных компаний. ИТ-продукты компании Security Vision включены в единый реестр программ, получили все сертификаты и лицензии. Сайт организации - www.securityvision.ru
Обзор общепризнанных практик по управлению инцидентами
Построение процесса управления инцидентами
Автоматизация процессов управления инцидентами
Заключение

Построение процесса управления инцидентами

Международный стандарт ISO/IEC 27001 "Информационные технологии — Методы безопасности — Системы управления информационной безопасностью — Требования" вводит следующие определения:

  • событие информационной безопасности: идентифицированный случай состояния системы или сети, указывающий на возможное нарушение политики информационной безопасности или отказ средств защиты, либо ранее неизвестная ситуация, которая может быть существенной для безопасности;
  • инцидент информационной безопасности: единичное событие или ряд нежелательных и непредвиденных событий информационной безопасности, из-за которых велика вероятность компрометации бизнес-информации и угрозы информационной безопасности

Для обработки событий и инцидентов информационной безопасности необходимо организовать процесс реагирования на инциденты. Основными задачами процесса реагирования на инциденты ИБ являются:

  • координация реагирования на инцидент;
  • подтверждение / опровержение факта возникновения инцидента ИБ;
  • обеспечение сохранности и целостности доказательств возникновения инцидента, создание условий для накопления и хранения точной информации об имевших место инцидентах ИБ, о полезных рекомендациях;
  • минимизация нарушений порядка работы и повреждения данных ИТ-системы, восстановление в кратчайшие сроки работоспособности компании при ее нарушении в результате инцидента;
  • минимизация последствий нарушения конфиденциальности, целостности и доступности информации ИТ-систем;
  • защита прав компании, установленных законом; создание условий для возбуждения гражданского или уголовного дела против злоумышленников;
  • защита репутации компании и ее ресурсов;
  • быстрое обнаружение и/или предупреждение подобных инцидентов в будущем;
  • обучение персонала компании действиям по обнаружению, устранению последствий и предотвращению инцидентов ИБ.

В рамках международного стандарта ISO/IEC 27001:2005 выдвигаются следующие требования к процессу реагирования на инциденты:

Раздел 4.2.3 Мониторинг и анализ СУИБ.

Организация должна выполнить следующее:

  • своевременно идентифицировать неудавшиеся и успешные нарушения безопасности и инциденты безопасности;
  • помочь в выявлении событий безопасности и, таким образом, предотвратить инциденты безопасности путем использования индикаторов.

Приложение А. Цели управления и средства управления.

А.13 Управление инцидентами информационной безопасности:

  • A.13.1.1 Сообщение о событиях информационной безопасности. Эти сообщения должны отправляться по надлежащим управленческим каналам как можно быстрее.
  • A.13.1.2 Сообщение о слабостях защиты. Необходимо обязать всех сотрудников, подрядчиков и пользователей из сторонних организаций, использующих информационные системы и сервисы, отмечать и сообщать обо всех наблюдаемых или предполагаемых слабостях защиты систем или сервисов.
  • A.13.2.1 Ответственность и процедуры. Должна быть установлена ответственность руководства и определены процедуры для обеспечения быстрого, эффективного и правильного реагирования на инциденты информационной безопасности.
  • A.13.2.2 Обучение на инцидентах информационной безопасности. Должны быть реализованы механизмы, позволяющие измерять и отслеживать типы, объемы и стоимость инцидентов информационной безопасности.
  • A.13.2.3 Сбор доказательств. Если действия, которые в результате инцидента информационной безопасности предполагается предпринять относительно лица или организации, включают в себя, кроме других, и правовые (как по гражданскому, так и по уголовному кодексу), то необходимо собрать, сохранить и представить доказательства, чтобы выполнить правила доказательства, установленные в соответствующем правоохранительном органе (органах).

Документ ISO/IEC TR 18044 Information security incident management определяет формальную модель процесса реагирования на инциденты. Целями следования этой модели является уверенность в том, что:

  • события и инциденты информационной безопасности выявляются и обрабатываются эффективным образом, в особенности в части классификации событий;
  • выявленные инциденты информационной безопасности в организации учитываются и обрабатываются наиболее подходящим и эффективным образом;
  • последствия инцидентов информационной безопасности могут быть минимизированы в процессе реагирования на инциденты, возможно с привлечением процессов восстановления после сбоев и аварий (DRP/BCP);
  • за счет анализа инцидентов и событий ИБ повышается вероятность предотвращения будущих инцидентов, улучшаются механизмы и процессы обеспечения информационной безопасности.

Процесс реагирования на инциденты состоит из следующих этапов:

  • Планирование и подготовка. На данном этапе осуществляется разработка схемы реагирования на инциденты, разработка и утверждение ряда организационно-регламентирующих документов, выделение людских и материальных ресурсов, проведение необходимого обучения и апробация выбранной схемы реагирования на инциденты.
  • Эксплуатация. Осуществляется обнаружение инцидента ИБ, его идентификация, предварительный анализ и начальное реагирование.
  • Анализ. Проводится углубленный анализ инцидента, на его основе делаются выводы и составляются рекомендации по улучшению процесса обеспечения информационной безопасности и реагирования на инциденты. Формируется отчет об инциденте.
  • Улучшение. На данном этапе реализуются рекомендации, выработанные на этапе анализа.

Рассмотрим каждый из названных этапов подробнее.

Планирование и подготовка

Данный этап является подготовительным и предназначен для организации и регламентирования деятельности по реагированию на инциденты. На этом этапе необходимо:

  • выделить людские и материальные ресурсы;
  • разработать схему реагирования на инциденты;
  • разработать и утвердить ряд организационно-регламентирующих документов;
  • провести необходимое обучение персонала и апробацию выбранной схемы реагирования на инциденты.

В соответствии с ISO/IEC TR 18044 необходимо создать группу по расследованию инцидентов ИБ. Основные цели:

  • обеспечение компании квалифицированным персоналом для учета, реагирования и анализа инцидентов;
  • обеспечение необходимой координации и управления процессом реагирования на инциденты;
  • обеспечение должного уровня информирования руководства и заинтересованных лиц;
  • обеспечение максимального снижения последствий инцидентов как в материальной сфере, так и для поддержания репутации организации.

В состав группы рекомендуется включить представителей следующих подразделений организации:

  • служба информационной безопасности: обеспечение координационной, административной, экспертной и технологической деятельности;
  • служба информационных технологий: обеспечение экспертной и технологической деятельности;
  • служба персонала: обеспечение административной и процедурной деятельности;
  • юридическая служба: обеспечение экспертной и нормативно-правой деятельности;
  • бизнес-менеджеры профильных подразделений: привлекаются на временной основе для поддержки обеспечения административной, экспертной и технологической деятельности;
  • внешние эксперты: обеспечение консультативной, экспертной и технологической деятельности.

Основными процессами подготовительного этапа могут быть:

  • выделение людских и материальных ресурсов;
  • разработка и утверждение организационно-распорядительной документации;
  • обучение персонала;
  • тестирование схемы реагирования на инциденты.

Эксплуатация

На данном этапе осуществляются обнаружение инцидента ИБ, его идентификация, предварительный анализ и реагирование на инцидент.

Основные процессы этапа:

  • обнаружение и идентификация инцидента;
  • предварительный анализ инцидента;
  • начальное реагирование на инцидент;
  • реагирование на инцидент.

Анализ

Группа по реагированию на инциденты проводит углубленный анализ инцидента, на основе результатов анализа делаются выводы и составляются рекомендации по улучшению процесса обеспечения ИБ и реагирования на инциденты. Формируется отчет об инциденте.

Основным процессом этапа является углубленный анализ инцидента.

Улучшение

На данном этапе осуществляется реализация рекомендаций по улучшению процессов обеспечения ИБ и реагирования на инцидент. Утвержденные уполномоченным лицом компании рекомендации передаются на исполнение ответственным лицам.

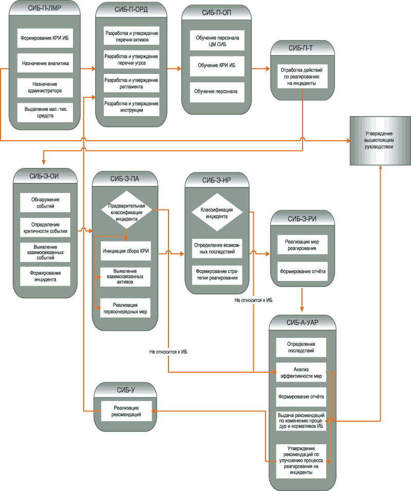
Обобщенная схема процессов управления инцидентами приведена на Рис. 1.

Страницы: предыдущая :: 1 :: 2 :: 3 :: 4 :: следующая

Информационный бюллетень JET INFO

Бесплатный конструктор сайтов и Landing Page

Хостинг с DDoS защитой от 2.5$ + Бесплатный SSL и Домен

SSD VPS в Нидерландах под различные задачи от 2.6$

VPS в России, Европе и США

Бесплатная поддержка и администрирование

Оплата российскими и международными картами

Новости мира IT:

Архив новостей

IT-консалтинг Software Engineering Программирование СУБД Безопасность Internet Сети Операционные системы Hardware

Информация для рекламодателей PR-акции, размещение рекламы — adv@citforum.ru Пресс-релизы — pr@citforum.ru
Обратная связь
Информация для авторов
Rambler's Top100 TopList This Web server launched on February 24, 1997
Copyright © 1997-2000 CIT, © 2001-2019 CIT Forum
Внимание! Любой из материалов, опубликованных на этом сервере, не может быть воспроизведен в какой бы то ни было форме и какими бы то ни было средствами без письменного разрешения владельцев авторских прав. Подробнее...